富联官网

富联官网

富联官网 富联官网
  • 简体中文 简体中文 English English
  • Главная
  • Проекты
  • Новости
    • 1605775612
      ?Новости компании?

      相识前沿技术更新与发展

    • 1762397697
      ?Другие новости?

    • 1605775823
      ?Отраслевые новости?

      关注新鲜行业资讯

    • 1608001187
      ?Освещение в СМИ?

      多年智慧农业产品研发经验

  • Продукты
    • ?Новости компании?-富联官网
      Оборудование для внесения удобрений

    • ?Новости компании?-富联官网
      Фильтровальное оборудование

    • 1634806451
      Дождевальная машина

    • 1634806476
      Система капельного орошения

    • ?Новости компании?-富联官网
      Линейка труб

    • 1634806820
      Микродождевальная установка

    • 1634807529
      Умная система орошения

  • Награды и сертификаты
  • О нас
    • 1605775384
      ?О компании?

      Профессиональная реализация проектов в сфере умного сельского хозяйства

    • 1605775333
      ?Корпоративная культура?

      Комплексный поставщик услуг в области умного сельского хозяйства

    • 1651114280
      ?Раскрытие информации?

      Раскрытие информации предприятия

    • 1651114689
      ?Загрузки?

      Загрузки, связанные с продукцией компании

    • 1651114591
      ?Техническая поддержка?

      Техническая поддержка продукции предприятия

    • 1605775563
      ?Бизнес-услуги?

      Система стандартизированного сервиса ?под ключ?

    • 1751855930
      Хубэйская Группа Сельскохозяйственного Развития

  • Отношения с инвесторами
    • 1652320585
      ?Корпоративные объявления?

    • 1675821114
      ?Финансовое просвещение инвесторов?

    • 1652320851
      ?Обратная связь?

    • 1751855476
      ?Контакты?

  • Связаться с нами
    • 1605775317
      ?Контакты?

      Стремление к созданию отраслевых стандартов применения

    • 1763524905
      Оставьте ваш отзыв

    • 1605775522
      ?Присоединяйтесь к нам?

      Приветствуем и ждём Вашего присоединения!

  • Главная
  • Проекты
  • Новости
    • ?Новости компании?
    • ?Другие новости?
    • ?Отраслевые новости?
    • ?Освещение в СМИ?
  • Продукты
    • Оборудование для внесения удобрений
    • Фильтровальное оборудование
    • Дождевальная машина
    • Система капельного орошения
    • Линейка труб
    • Микродождевальная установка
    • Умная система орошения
  • Награды и сертификаты
  • О нас
    • ?О компании?
    • ?Корпоративная культура?
    • ?Раскрытие информации?
    • ?Загрузки?
    • ?Техническая поддержка?
    • ?Бизнес-услуги?
    • Хубэйская Группа Сельскохозяйственного Развития
  • Отношения с инвесторами
    • ?Корпоративные объявления?
    • ?Финансовое просвещение инвесторов?
    • ?Обратная связь?
    • ?Контакты?
  • Связаться с нами
    • ?Контакты?
    • Оставьте ваш отзыв
    • ?Присоединяйтесь к нам?
    • 简体中文 简体中文
    • English English

Новости

  • В компании ?Руннун Цзешуй? состоялось рабочее совещание по хозяйственной деятельности за первое полугодие 2025 года

    В компании ?Руннун Цзешуй? состоялось рабочее совещание по хозяйственной деятельности за первое полугодие 2025 года

    2025-10-31

    19 июля в компании ?Хэбэй Руннун Цзешуй Кэцзи? (далее — ?Руннун Цзешуй?) состоялось рабочее совещание по хозяйственной деятельности за первое полугодие 2025 года, которое провёл генеральный директор Д

  • Укрепление линии обороны безопасности производства — ?Руннун Цзешуй? провёл выездное совещание по безопасности на проекте

    Укрепление линии обороны безопасности производства — ?Руннун Цзешуй? провёл выездное совещание по безопасности на проекте

    2025-10-31

    В целях углублённого выполнения важных указаний Генерального секретаря Си Цзиньпина по безопасности производства, активного отклика на проведение 24-го общенационального ?Месяца безопасности производс

  • Строительный проект, реализованный дочерней компанией ?Руннун Цзешуй?, удостоен премии ?Новая Таншаньская чаша? в области строительства города Таншань

    Строительный проект, реализованный дочерней компанией ?Руннун Цзешуй?, удостоен премии ?Новая Таншаньская чаша? в области строительства города Таншань

    2025-10-31

    Недавно от дочерней компании ?Сычуань Чжунлунтай цзяньшэ гунчэн?, полностью принадлежащей компании ?Хэбэй Руннун Цзешуй Кэцзи?, поступила радостная новость: реализованный ею проект по регулированию уч

  • Укрепление системы безопасности для содействия качественному развитию — ?Руньнун Цзешуй? провела общекорпоративное обучение по производственной безопасности в 2025 году

    Укрепление системы безопасности для содействия качественному развитию — ?Руньнун Цзешуй? провела общекорпоративное обучение по производственной безопасности в 2025 году

    2025-10-31

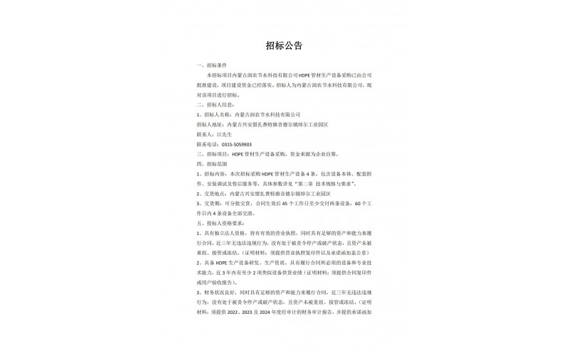
  • Объявление о тендере на закупку оборудования для производства HDPE-трубопроводов компании ?Внутренняя Монголия Руньнун Цзешуй Технолоджи?

    Объявление о тендере на закупку оборудования для производства HDPE-трубопроводов компании ?Внутренняя Монголия Руньнун Цзешуй Технолоджи?

    2025-10-31

  • Компания

    Компания "Руньнун Цзешуй" и Северо-Западный университет сельского и лесного хозяйства углубляют сотрудничество в области науки, производства и образования для содействия модернизации сельского хозяйст

    2025-10-31

    8月8日 ,富联官网(以下简称“富联官网”)与西北农林科技大学(以下简称“西农”)在山西润农新材生态科技有限公司(以下简称“山西润农”)进行互换座谈会。双方就智能灌溉设备的技术突破与现实利用进行深刻互换。总经理丁辉俊出席会议并讲话。 丁辉俊暗示 ,在西农的科研助力下 ,公司在资料研发和智能节造系统上实现了突破 ,灌溉系统的精准度、耐用性显著提升。双方的合作将攻克旱作农业节水难关 ,推动

上一页1234567...11下一页 转至第

Шагните в эпоху умного сельского хозяйства прямо сейчас!

Шагните в эпоху умного сельского хозяйства прямо сейчас!

Получить консультацию

Новости

  • ?Новости компании?
  • ?Другие новости?
  • ?Отраслевые новости?
  • ?Освещение в СМИ?

Продукты

  • Оборудование для внесения удобрений
  • Фильтровальное оборудование
  • Дождевальная машина
  • Система капельного орошения
  • Линейка труб
  • Микродождевальная установка
  • Умная система орошения

О нас

  • ?О компании?
  • ?Корпоративная культура?
  • ?Раскрытие информации?
  • ?Загрузки?
  • ?Техническая поддержка?
  • ?Бизнес-услуги?
  • Хубэйская Группа Сельскохозяйственного Развития

Отношения с инвесторами

  • ?Корпоративные объявления?
  • ?Финансовое просвещение инвесторов?
  • ?Обратная связь?
  • ?Контакты?
富联娱乐-妄想照进现实,致力成就将来! Горячая линия обслуживания клиентов

Телефон компании: 0315-5059858 Продажный телефон: 0315-5059885

Факс компании: 0315-6186878

Copyright?2015 富联官网 All Rights Reserved

地址:河北省玉田县高新技术产业园区 邮编:064100 邮箱:tsrnjs@163.com

1630926399762064

冀公网安备 13022902000204号

lz4.png
点击验照

冀ICP备19031476号-1

Powered by MetInfo 7.3.0 ©2008-2026  mituo.cn
【网站地图】